MODELL
Zyklisches Modell: Theater als Selbstlernende Selbstorganisierung
Text gekürzt und editiert nach Texten der „Gruppe Neues Theater [AT]“, entstanden im Rahmen des Artist Labs 2022, gefördert durch den Fonds Darstellende Künste. Modellierung mit Miro (bereitgestellt vom Fonds Darstellende Künste): Luise Meier
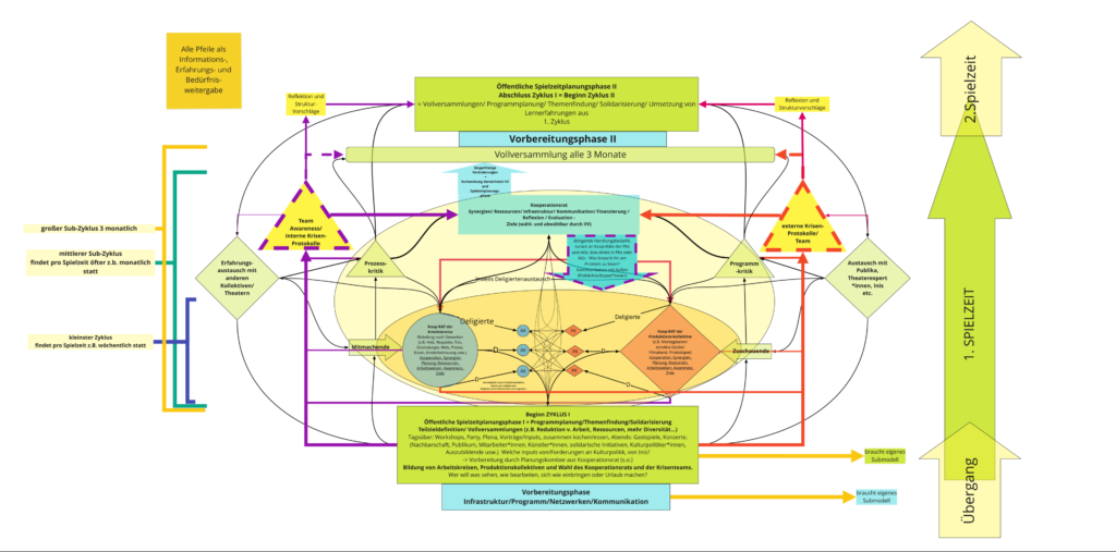
Jede Spielzeit kann als eine Phase des Experiments selbstlernender Selbstorganisierung verstanden werden. Alle Beteiligten forschen und experimentieren, protokollieren, reflektieren und evaluieren mit. Jedes Element im Labor ist als Teil des Experiments grundsätzlich veränderbar. Manchmal aber lohnt es sich vielleicht, einen Zyklus abzuwarten, um zu schauen, wie sich das Experiment unter den gegebenen Umständen weiterentwickelt. Manchmal muss schnell eingegriffen und verändert werden, damit einem das Ding nicht um die Ohren fliegt. Manchmal verirrt sich ein Element zufällig ins Labor und erzeugt Wechselwirkungseffekte, mit denen niemand gerechnet hat, die niemand vorhergesehen, eingeplant hat. Auch diese Unvorhersehbarkeiten finden ihren Weg ins Protokoll, die Beobachtung und Auswertung – den Lernprozess.


PK – Produktionskollektive
Produktionskollektive finden sich nach Interessen, Sympathien, ähnlichen Arbeitsweisen, Themen (vielleicht auch denkbar per Losverfahren) o.ä. In der Spielzeitplanungsphase zusammen. Zu ihnen gehören alle, die an der Vorbereitung und Durchführung eines bestimmten Projekts beteiligt sind, also auch Techniker*innen, Pressepersonen usw. In Produktionskollektiven können Profis und Laien, Feste und Freie, Bezahlte und Unbezahlte zusammenarbeiten. Ein Produktionskollektiv kann sich mit dem Ziel einer klassischen Bühnenproduktion, einer Werkstattreihe, einer Performance im öffentlichen Raum oder auch eines wöchentlichen Streikcafés und der Anpflanzung eines Dachgartens zusammenfinden. Ob es zur Umsetzung ihres Projekts kommt und wie ressourcenintensiv (Räume, Materialkosten, Probentage, Spieltage etc.), darüber stimmt sich das PK mit anderen PKs in einem Kooperationsrat – Rat der Produktionskollektive ab. Nur bei unlösbaren Konflikten wird die Entscheidung an den allgemeinen Koop-Rat oder, falls es dort nicht zur Lösung kommt, an die Vollversammlung delegiert. Ziel ist es, möglichst alle Konflikte durch kreative Lösungen im Koop-Rat beizulegen (z. B. Alternative Spielorte, alternative Probenzeiten, Recycling oder gemeinsame Nutzung von Ressourcen o.ä.).
Der Koop-Rat der PKs
Hier werden auch Erfahrungen ausgetauscht und vergangene Problemlösungsstrategien reflektiert und archiviert. In den Koop-Rat der pks werden mindestens eine, besser noch zwei Personen, aus jedem Produktionskollektiv delegiert. Die konkrete Arbeitsweise wird sich vom Produktionskollektiv selbst gegeben (das kann auch für eine konkrete Produktion z. B. klassische Regie bedeuten, wenn alle einverstanden sind). Das Produktionskollektiv bestimmt demokratisch selbst über Arbeits- und Probenzeiten, Kommunikation nach außen, Inhalte, Formate usw.
Ak – Arbeitskreise
In Arbeitskreisen finden sich Personen zusammen, die durch ihre Mitwirkung an einem oder mehreren Produktionskollektiven ähnliche Aufgaben übernehmen oder mit denselben Ressourcen oder Infrastrukturen des Hauses arbeiten, z. B. sind alle, die in den verschiedenen Produktionskollektiven mit Tontechnik arbeiten, Teil des AKs Ton. Es kann einen Arbeitskreis der Beleuchter*innen und Lichtdesigner*innen geben, einen Arbeitskreis der Dramaturg*innen/Textarbeiter*innen, der Reinigungskräfte, Eltern und anderer Sorgetragender, der Bühnenbauer*innen, der Holzwerkstattbenutzer*innen, der digitalen Infrastruktur u.v.m. In den Arbeitskreisen wird über die Verteilung, die Anschaffung, Wartung und die gemeinsame Nutzung (Synergieeffekte & Recycling) von und den Umgang mit Ressourcen abgestimmt, die die jeweiligen Aufgabenfelder benötigen.
Koop-Rat der AKs
Der Koop-Rat der Arbeitskreise tritt regelmäßig (z. B. wöchentlich) zusammen, um Erfahrungen auszutauschen und den Austausch und die gemeinsame Nutzung von Ressourcen und Arbeitszeit über die einzelnen Aufgabenbereiche hinaus zu koordinieren. Hier wird entdeckt, dass z. B. Flyer auf das packpapier vom LED-Bildschirm gedruckt werden könnten :). Hier wird entschieden, ob zuerst eine neue Kreissäge angeschafft wird, oder das Budget nur für die Reparatur der Kreissäge ausreicht, weil die Kasse dringend einen neuen Drucker braucht.
Der allgemeine Koop-Rat – Blick von außen, Reflexion und Synergie
Der allgemeine Koop-Rat (Kooperationsrat) setzt sich aus Delegierten der Arbeitskreise und Produktionskollektive bzw. ihrer Räte zusammen. Er sammelt die Reflexionen, Konfliktfelder und Lösungsstrategien aus den AKs und PKs und kann, wo dringender Handlungsbedarf besteht und sich AKs oder PKs hilfesuchend an ihn wenden, Ressourcen zur Konflikt- oder Problemlösung organisieren. Lösungsvorschläge werden in den Koop-Räten und im Austausch mit externen Expert*innen gesammelt und in der Vollversammlung vorgestellt, um Feedback ergänzt und abgestimmt.
Die Vollversammlung [VV]
Die Vollversammlung ist ein Ort der Abstimmung und Information. Wenn hier Diskussions- oder Konfliktlösungsbedarf entsteht, wird versucht, ihm in AGs oder Workshops dezentral gerecht zu werden. Im ernstfall wird die vollversammlung vertagt und eine neue vorbereitungsrunde zwischengeschaltet. Argumente wurden im besten Fall durch gute Vorbereitung und Informationsaustausch über Delegierte in Koop-Räten der aks und pks oder extra einberufenen Arbeitsgruppen, Workshops oder Inputveranstaltungen zum entsprechenden Thema ausgetauscht und aufbereitet. Fragen, über die die Vollversammlung abstimmt sind entweder Fragen, die nicht in AKs und PKs bzw. Koop-Räten gelöst werden konnten, weil sie in der Konsequenz alle betreffen oder die Mitwirkung und Zustimmung aller benötigen.
Awareness-Team und Protokoll für interne Krisen
Das Awareness-Team ist hauptsächlich für interne Konflikt- und Krisensituationen zuständig, ist aber auch erste Ansprechpartner*in sollte es zu grenzüberschreitenden Situationen durch externe Personen kommen oder falls Besucher*innen von grenzüberschreitenden Situationen durch interne Personen betroffen sind. Awareness-Teams für öffentliche Veranstaltungen (Partys, partizipative Formate o.ä.) können nach einem Workshop aus Freiwilligen gebildet werden, das gewählte Awareness-Team bleibt hier aber beratend im Hintergrund.
Solidaritätsfonds
Der Solidaritätsfonds basiert auf dem Grundprinzip Mutual Aid und darauf, die Individuen nicht mit den (v. a. auch historisch gewachsenen und ökonomisch zementierten) gesellschaftlichen Widersprüchen allein zu lassen. Bei einem strengen Einheitslohnmodell könnte er sich aus freiwilligen Abgaben von Menschen finanzieren, die geerbt haben, Wohneigentum besitzen oder aus anderen Institutionen hohe Gehälter bzw. Honorare beziehen, um nur einige zu nennen.
Sorgearbeiten und spezifische Belastungen werden als erstes zu kollektivieren versucht, also z. B. wird aus dem Fonds eine Kinderbetreuungsstruktur finanziert, anstatt die Betreuung auf individuelle Sorgeberechtigte auszulagern.
- Soziale Härten werden aus dem Fonds getragen, das kann durch finanzielle Hilfen oder Organisierung geschehen.
- Aus dem Solidaritätsfonds wird eine Person oder ein Soli-Arbeitskreis finanziert, die*der bei der Beantragung staatlicher Hilfen (z. B. bei Betreuungsbedarf nahestehender Personen) und Organisierung von peer-to-peer-Sorge- und Gesundheitsnetzen unterstützt.
- Der Soli-Arbeitskreis ist erste Ansprechpartner*in für alle Bedürfnisse (Stichwort Diversität), die bei Involvierten auftauchen, und reflektiert, dokumentiert Methoden, Experimente, Lernerfahrungen und Lösungsansätze im Umgang der gesamten (!) Organisation mit dieser Diversität.
- Aus dem Soli-Arbeitskreis/Solidaritätsfonds können sich nicht-monetäre Lösungen für Probleme entwickeln: z. B. Rückzugsräume, Familienküfa, Lager, Tauschbörse, Verleih und Reparaturwerkstatt für technische Geräte, Kinderkleidung und -zubehör, usw., die auch mit dem Ziel der Theaterorganisierung, z. B. weniger Ressourcen zu verbrauchen, übereinstimmen.
- Aus dem Solidaritätsfonds werden Reise- und Weiterbildungskosten getragen.
- Aus dem Soli-AK/ Solidaritätsfonds können Ferienlager und Ferienbetreuungen für Kinder organisiert werden.
Vorbereitungsphase
Die Modellierung der Vorbereitungsphase basiert auf Konzepten des Organizing. Zentral ist dabei, dass die Trennung zwischen Organisierenden und Organisierten, Enabler*innen und Enableten, Planendenden und Eingeplanten möglichst umgehend aufgehoben wird, also wirklich Selbstorganisierung entsteht.
